1. 개요
오라클에서 Release 출시 후 발견된 Bug에 대한 Fixes 및 보안 관련 사항에 대해 개별 패치, Patch Set Update 등을 제공합니다.

· 필요로 하는 패치가 무엇인가?
운영/개발 환경에 맞는 패치 및 OPatch 다운로드 & Conflict 체크를 수행하여 해당 패치 적용 가능 확인
개발 패치 및 테스트 후 운영 적용 및 서비스 확인
2. Oracle Release 정책

Premier Support : Update, Fixes, Security, Alerts 제공 | 출시일로부터 5년
Extended Support : Update, Fixes, Security, Alerts 제공 | PS 기간 종료 후 3년
( 해당 버전의 마지막 Release 에서 Extended Support 적용 (ex> 11.2.0.4, 12.1.0.2, 19c))
3. 패치 제공 방식
3.1. 12.1.0.2 이전
- Reactive Patches (반응형 패치)
일반적으로 "Interim Patches" 로 제공됩니다. (과거의 "one-off" patch)
"defect, version, platform" 조합의 요청에 의해 제공됩니다.
Specific bugs 에 대한 응답으로 고객이 사용할 수 있는 bug fix 입니다.
수정 사항은 일반적으로 다음 관련 패치 세트 릴리스에 포함됩니다.
- Proactive Patches (사전예방형 패치)
영향이 큰 버그 해결
낮은 위험도
영향도에 따라 결정된 여러가지 단계의 테스트를 거침
My Oracle Support 의 패치 및 업데이트 탭에서 사용할 수 있음
· Security Patch Update (SPU)

Oracle의 크리티컬 패치 업데이트 (CPU) 프로그램의 일환으로 발표된 보안 패치 모음입니다.
SPU는 CPU 프로그램의 보안 패치만 포함됩니다.
데이터베이스 SPU는 항상 RAC 롤링 및 대기 우선 설치 가능
미리 정의된 분기별 일정에서 제공됩니다. (1,4,7,10 월 중순 화요일)
Note : 데이터베이스 SPU는 데이터베이스 릴리스 12c에서 단계적으로 제거됩니다. CPU 프로그램 보안 콘텐츠는 적절한 번들 패치 또는 PSU로 제공됩니다.
· Patch set Update (PSU)
현장에서 발생하는 입증된 영향력이 큰 버그에 대한 누적된 수정 사항 모음 입니다.
CPU 프로그램의 일부로 릴리스 된 보안 수정 사항을 포함합니다.
옵티마이저에 대한 변경 혹은 응용 프로그램의 동작을 변경하는 수정을 포함하지 않습니다.
여러 스택 구성 요소에 걸쳐있을 수 있음
예 : "데이터베이스 그리드 인프라 PSU"(GI PSU)에는 그리드 인프라와 데이터베이스 모두에 대한 수정 사항이 포함됩니다.
데이터베이스 PSU 및 데이터베이스 그리드 인프라 PSU는 항상 RAC 롤링 및 대기 우선 설치 가능합니다.
OJVM PSU는 RAC 롤링도 아니고 Standby First 설치도 가능하지 않습니다.
PSU는 CPU 프로그램 보안 수정 및 추가 효과가 높은 / 낮은 위험심한 BUG 수정이 포한됩니다.
미리 정의 된 분기별 일정에서 제공됩니다. (1,4,7,10 월 중순 화요일)

· Bundle Patch (BP)
주어진 기능, 제품 또는 구성의 버그를 해결하기 위한 누적된 수정 사항 모음입니다.
BP는 모든 PSU 수정을 포함합니다.
예 : Windows Database Bundle Patch, Database Patch for Exadata, Database Proactive Bundle Patch
PSU 의 슈퍼셋
여러 스택 구성 요소에 걸쳐있을 수 있음
예 : "Exadata 용 데이터베이스 패치"에는 데이터베이스 및 그리드 인프라 수정 사항이 포함되어 있습니다.
PSU 릴리스보다 더 빈번 할 수있는 사전 정의 된 일정에 따라 제공
2016년 4월 시점에서 Database Patch for Engineered Systems and Database In-Memory 는 "Database Proactive Bundle Patch" 로 개명되었습니다.
항상 RAC 롤링 및 대기 우선 설치 가능
사전 예방 적 데이터베이스 패치 내용은 다음과 같이 시각화 될 수 있습니다.

· SPU에는 CPU 프로그램 보안 수정 만 포함됩니다.
· PSU에는 CPU 프로그램 보안 수정 및 추가 고 영향 / 저 위험 중요 버그 수정이 포함되어 있습니다.
· BP에는 추가 고가 수정과 함께 모든 PSU 수정이 포함됩니다
Patch set Update 와 Bundle Patch 의 차이점
PSU는 일반적으로 보안 수정 및 Regression Fixes (예: 버그 수정) 을 포함합니다.

반면 BP 는 PSU의 Superset으로서 옵티마이저에 대한 변경 및 기능 수정이 포함되어 있으며 기능 확장을 할 수 있습니다.

PSU 와 BP 중 하나를 선택하여 패치를 적용합니다.

PSU 와 BP 는 누적되며, 모든 이전 PSU 또는 BP 의 수정본도 함께 제공됩니다.
4. Version Numbers
다양한 패치 방법은 다음 표에 설명 된대로 버전을 표시하는 다양한 방법을 가지고 있습니다.
3.2. 12.1.0.2 이후 버전
오라클은 사전 예방 및 사후 유지 관리를위한 패치를 제공합니다.
· Reactive Patches
일반적으로 "Interim Patches" 로 제공됩니다.
"defect, version, platform" 조합의 요청에 의해 제공됩니다.
Specific bugs 에 대한 응답으로 고객이 사용할 수 있는 fix 입니다.
· Proactive Patches
- Release Update - RU

주어진 기능, 제품 또는 구성의 버그를 해결하기 위한 누적된 수정 사항 모음입니다.
예 : Database Release Update, and Grid Infrastructuer Release Update
미리 정의된 분기별 일정에서 제공됩니다. (1,4,7,10 월 중순 화요일)
최신 보안 수정 및 추가, 효과가 높은/낮은 위험의 BUG 수정이 포함됩니다.
- Release Update Revision - RUR

주어진 기능, 제품 또는 구성의 버그를 해결하기 휘한 누적된 수정 사항 모음입니다.
예 : Database Release Update Revision, and Grid Infrastructure Release Update Revision
여러 스택 구성 요소에 걸쳐있을 수 있음
예 : "그리드 인프라 릴리스 업데이트"에는 데이터베이스 및 그리드 인프라 수정 사항이 포함되어 있습니다.
미리 정의된 분기 별 일정에서 제공됩니다. (1,4,7,10월 중순 화요일)
업데이트의 수명을 최대 6개월까지 연장합니다. (일반적으로 2 Revision)
Regression Fixes 및 보안 수정만 포함됩니다.
Revision 과 Update 중에 누가 하위 set 이고 super set 인지는 관점에 따라 달라진다.
특정 업데이트 (예 : 18.3.0의 경우 18.3.1 및 18.3.2)에 대해 3 개월 간격으로 제공되는 두 Revision 세트의 관점에서 각 개정판은 이전의 관련 업데이트와 정확히 동일한 콘텐츠를가집니다.
각 Revision 에는 추가로 이전의 관련 업데이트에 없는 회귀 수정 및 최신 보안 버그 수정이 있습니다. 이러한 관점에서 Revision 이전의 관련 Update의 상위 집합입니다. 이렇게 시각화 할 수 있습니다

그러나 매 분기마다 동시에 제공되는 3 개의 패치 (Update 1 개, Revision 2 개)의 관점에서 보면 (예 : 18.4.0, 18.3.1 및 18.2.2) 모두 정확히 동일하고 최신이며 보안 버그 수정을 갖고 있다.
그러나 (Update에만 최신 비보안 버그 수정이 있습니다. 이러한 관점에서 업데이트는 동시에 발행되는 두 개정판의 상위 집합입니다. 다음과 같이 시각화 할 수 있습니다.

RU와 RUR의 차이점
RU(Release Update) 는 BP (Proactive Bundle Patch) 와 유사합니다.

다음 두번째 릴리스 업데이트에는 Release Update 1의 모든 내용과 아래의 진한 빨간색/자주색으로 표시된 네 가지 영역의 새로운 수정 내용이 포함되어 있습니다. RU는 누적됩니다.

RUR(Release Update Revision)은 PSU와 다릅니다. RU1 출시 시점에는 RUR이 아직 없습니다. 첫 번째 RUR는 전체 첫 번째 RU를 포함하여 릴리스되며 추가로 수정 사항이 포함됩니다.
Release Update 1(RU-1)의 모든 수정 사항이 포함되며 새로운 보안 및 Regression 수정 사항만 추가됩니다. 즉, 새로운 옵티마이저 또는 기능 수정은 없습니다. 위의 그림 (Release Update 2) 과 비교해 보면 동일한 보안 및 Regressioni 수정 사항을 확인할 수 있습니다.

3개월 후 다음 RUR이 출시 될 예정이며, 이제는 새로운 보안 및 Regression 수정만 다시 포함 할 것 입니다. 이 시점에서 새로운 옵티마이저 또는 기능 수정이 추가되지는 않습니다. 위의 사진과 아래의 사진 (RUR-1 및 RUR-2)을 비교하면 초기 RU-1 에서와 똑같은 옵티마이저 및 기능 수정이 표시됩니다.

세 번째 릴리스 업디이트 개정판 (RUR-3) 은 계획되어 있지 않다는 점에 유의해야 합니다. 이 모델은 RU 당 2개의 RUR만을 허용합니다.

3.3. Patch version numbering 변경
(In November 2015) Bundle Patches, Patch Set Updates and Security Patch Updates for Oracle Database 의 버전 번호가 "YYMMDD" 형식의 출시 날짜로 형식이 변경되었습니다.


2018년부터 12.2.0.2 와 같은 기존 명명법 대신에 Year.Update.Revision(18.1.0) 으로 구성된 세 개의 필드 형식으로 변경되었습니다.


3.4. Where to find last Patches for Database?
Assistant: Download Reference for Oracle Database/GI PSU, SPU(CPU), Bundle Patches, Patchsets and Base Releases (Doc ID 2118136.2)
-- > Oracle Support 의 해당 문서 참조
3.5. 12.1.0.1 이후 변경 사항
Database Security Patching from 12.1.0.1 onwards (Doc ID 1581950.1)
Starting with Oracle Database version 12.1.0.1 , Oracle will only provide Patch Set Update (PSU) patches to meet the Critical Patch Update (CPU) program requirements for security patching. SPU (Security Patch Update) patches will no longer be available.
--> SPU 항목 사라짐
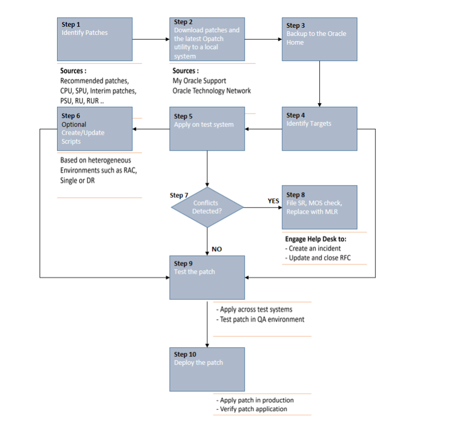
3.6. 요약

'Oracle > Admin' 카테고리의 다른 글
| [Oracle] Index 사이즈 예측 (1) | 2024.02.14 |
|---|---|
| [Oracle] SQL PLAN 고정 방법 2가지 (0) | 2024.02.07 |
| [Oracle] Dynamic Statistics (1) | 2023.12.07 |
| [Oracle] TEMPORARY TABLE (1) | 2023.10.13 |
| [Oracle] Transaction isolation level (0) | 2023.09.08 |